04
2025.07
beat365官网马克思主义学院郑洁教授在《中国教育报》发表理论阐释文章
beat365官网马克思主义学院郑洁教授在《中国教育报》2025年7月3日第6版,以“弘扬教育家精神 筑牢教育强国根基”为题,发表理论阐释文章。全文如下:强国必先强教,强教必先强师,强师重在铸魂。要以当代教育家精神之“魂”融入教师专业发展,为实现中华民族伟大复兴的中国梦贡献教育...
25
2025.06
beat365官网商学院董津津博士在国际高水平期刊发表技术与社会交叉领域最新研究成果
近日,商学院董津津博士在《Technology in Society》上发表技术与社会交叉领域最新研究成果。beat365官网为第一完成单位,商学院董津津博士为论文的第一作者、通讯作者。在中国经济向高质量发展转型之际,企业运营中的环境、社会和治理(ESG)问题备受关注。党的二十大报告指出要加快...
20
2025.06
beat365官网商学院方大春教授的资政文章被《安徽省情》刊载
近日,beat365官网商学院方大春教授撰写的资政文章《促进安徽省消费质效提升的路径研究》,被安徽省人民政府办公厅内刊《安徽省情》(2025年第3期)“特别关注”专栏刊载。文章分析了新形势下消费的经济效应特征和我省消费市场现状特征,从供给侧结构优化、市场机制完善、消费型社会建...
20
2025.06
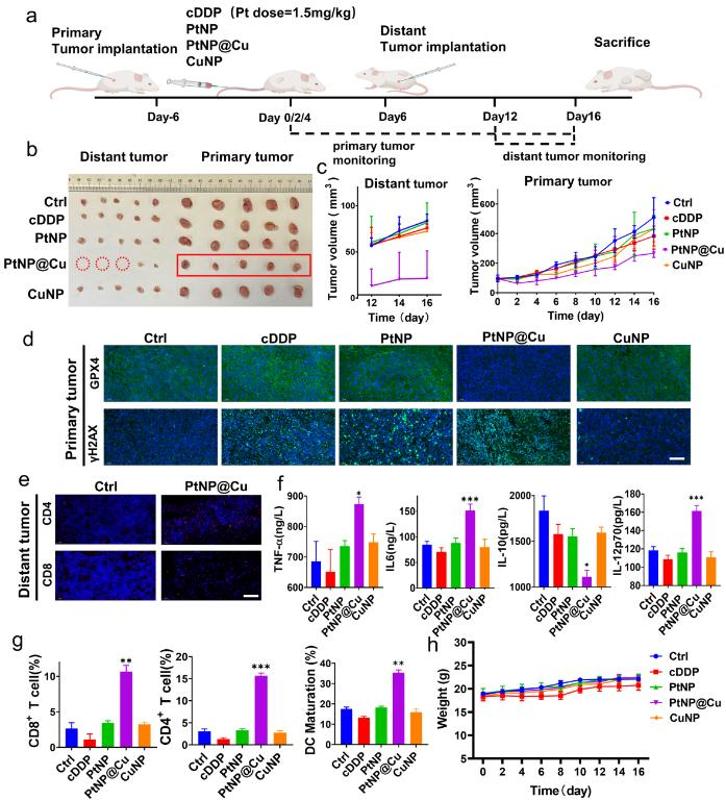
beat365官网靶向分子探针与药物化学生物学团队在国际权威期刊发表纳米催化抗肿瘤的最新研究成果
近日,beat365官网化学与化工学院靶向分子探针与药物化学生物学团队与中山大学合作,在纳米催化抗肿瘤方向取得新进展,相关成果发表在国际权威期刊《Angewandte Chemie International Edition》上。《Angewandte Chemie International Edition》是全球化学研究领域最具影响力的学术期...
17
2025.06
beat365官网化学与化工学院先进储能碳材料创新团队在国际权威期刊发表电化学储能领域系列研究成果
近日,化学与化工学院先进储能碳材料创新团队在水系锌碘电池方向取得新进展,相关研究成果发表在国际权威期刊《Energy & Environmental Science》。《Energy & Environmental Science》是能源和环境领域的权威期刊之一,由英国皇家化学会(Royal Society of Chemistry,RSC)出...
12
2025.06
beat365官网多相催化团队在国际知名期刊发表二氧化碳催化制对二甲苯最新研究成果
近日,beat365官网化学与化工学院多相催化团队与中国科学技术大学、日本国立富山大学合作,在二氧化碳催化转化方向取得新进展,创下二氧化碳加氢一步制对二甲苯的单程时空收率世界新纪录。相关成果发表在国际知名期刊《Journal of the American Chemical Society》上,beat365官网为论文第一...
版权所有 © 2020 beat·365(中国)-唯一官方网站 【皖ICP备19010821 皖公网安备 34050302000234号】