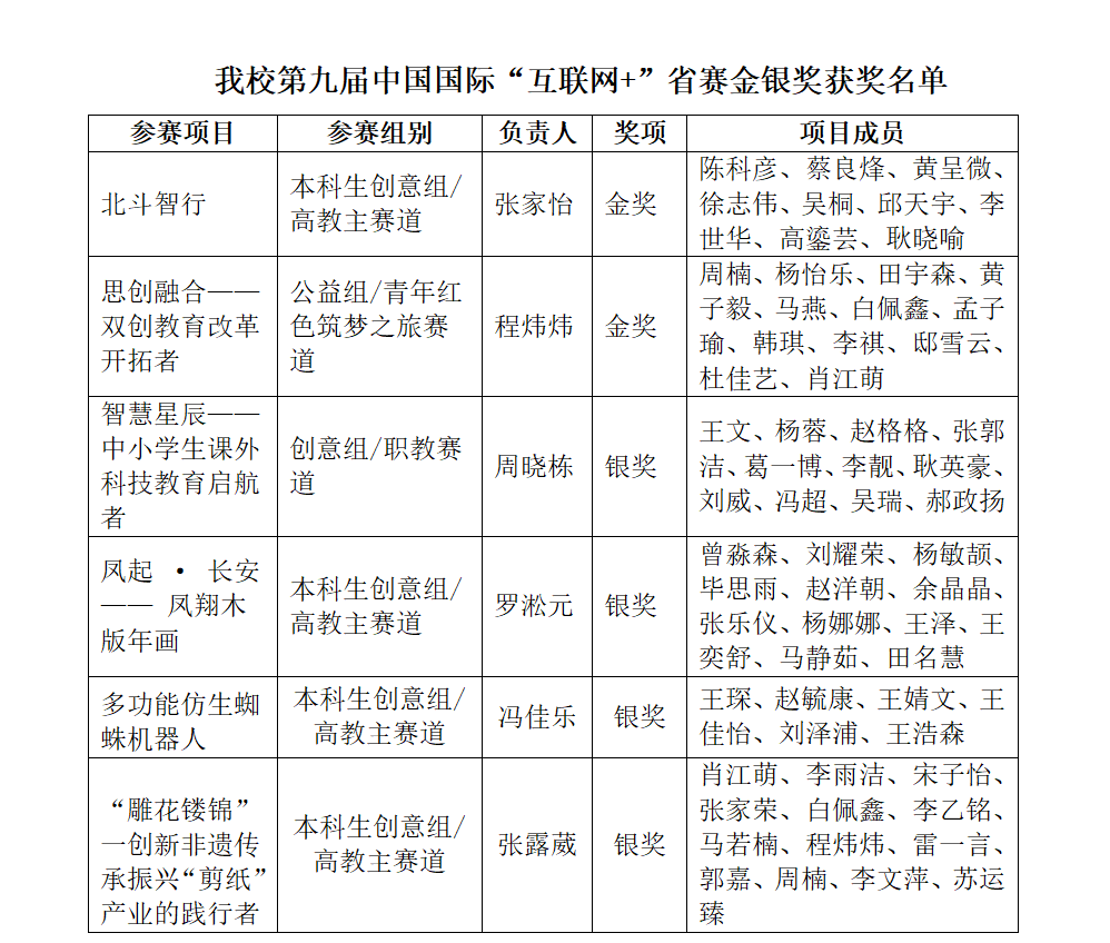
7月28日,第九届中国国际“互联网+”大学生创新创业大赛陕西赛区获奖项目评审结果公布。经网络评审、路演答辩评审和会议评审,beat365斩获2金4银10铜的优异成绩,获奖数量再创新高。其中,“思创融合—双创教育改革开拓者”项目团队,为beat365首次夺得青年红色筑梦之旅赛道金奖,“智慧星辰——中小学生课外科技教育启航者”项目团队首次夺得职教赛道银奖。

中国国际“互联网+”大学生创新创业大赛是由教育部等13个部委举办的规格最高、规模最大、影响深远的国际赛事。本届陕西赛区比赛由陕西省教育厅主办、西北工业大学承办,“青年红色筑梦之旅”活动由榆林学院承办。大赛以“我敢闯,我会创”为主题,全省共有来自101所学校的7.2万个项目报名参赛,参赛人数达34万人次,项目内容涵盖航空航天、芯片设计、智慧交通、数字经济、乡村振兴等多个领域。经过网络初审和会议评审,532个项目脱颖而出进入省级决赛。
大赛自2023年5月份启动以来,学校高度重视,精心组织。创新创业学院组织系列宣讲、讲座及评审会共计40余场,合计参会6000余人。全校申报项目3000余项,近1.2万人次参加本届大赛。经过模拟路演、院级选拔、校级初赛、决赛,最终选送21个项目参加省级复赛。
近年来,学校坚持将国际互联网+大赛作为深化创新创业教育的重要抓手,以培养应用型人才为己任,强化专创融合、以赛促教,有效地提升了学校人才培养质量。今后,学校将进一步把创新创业教育融入人才培养,优化创新创业生态,切实增强学生的创新精神、创业意识和创新创业能力,以创新引领创业、以创业带动就业,继续为地方经济的发展输出更多的应用型、创新型人才。