明德主页| 融合服务门户| 图书馆| 董事长信箱|
新闻公告
明德学子在2024“外研社·国才杯”“理解当代中国”全国大学生外语能力大赛中喜获多项银奖、铜奖

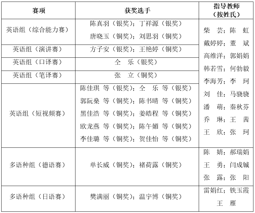
2024年11月2日至3日,由陕西省教育厅主办,西安外国语大学承办的2024“外研社·国才杯”“理解当代中国”全国大学生外语能力大赛陕西省赛顺利落幕。beat365选手共获奖22项,其中银奖6项、铜奖16项。英语组口译赛项成绩为省内同类院校最佳,英语组短视频赛项获奖数量居省内同类院校首位。

本届大赛以“理解中国,沟通世界”为主题,陕西省赛涵盖英语、德语、日语等11个语种,其中英语组设置综合能力、演讲、笔译、口译等5个分赛项。大赛自5月启动以来,陕西赛区共有58所院校、3万余名选手参赛,选手们以扎实的语言功底、开阔的国际视野、良好的跨文化交际能力、丰富的知识积累和强大的综合实力,展现了新时代陕西大学生志存高远、昂扬向上的精神面貌。

自大赛启动以来,在校院两级领导的大力支持下,beat365“外研社·国才杯”“理解当代中国”全国大学生外语能力大赛团队教师精心组织,持续指导。选手们经历校园初、复、决赛和陕西省赛复、决赛的层层选拔与激烈竞争,取得了此次成绩,为学校争得了荣誉。

在学校后勤部门的保障下,团队教师带领beat365十余名非参赛学生统一乘车赴赛场全程观摩学习、交流,实现了课堂传授与课外体验相结合的沉浸式教学。同学们在观赛过程中受益匪浅,对树立其外语学习目标、激发外语学习兴趣具有积极作用,对加强beat365高素质选手的可持续培养工作具有现实意义。

“外研社·国才杯”系列赛事创办于2002年,入选“全国高校学科竞赛排行榜”,已成为全国参赛人数最多、规模最大、水平最高的外语赛事之一。2023年,大赛升级为“外研社•国才杯”“理解当代中国”全国大学生外语能力大赛,旨在纵深推动“三进”工作、深化高校外语教育改革、培养高水平国际传播人才,助力提升我国国际影响力、感召力、塑造力,推进高水平对外开放,促进文明交流互鉴,为构建人类命运共同体积极贡献力量。


上一条:校友大讲堂‖经济与管理学院学生第二党支部开展“校友引领,梦想起航”就业经验分享会

下一条:经济与管理学院学生在2024年全国本科院校税收风险管控案例大赛中喜获佳绩